Όσον αφορά στις βασικές αρχές της παιδαγωγική Freinet, πρέπει να αποσαφηνιστεί ότι ο σκοπός των Freinet ήταν όχι η δημιουργία μιας παιδαγωγικής θεωρίας αλλά η ανακάλυψη των πρακτικών και η εφαρμογή τους σε ένα σχολείο που θα συγκέντρωνε τα παιδιά των λαϊκών τάξεων(Δεκαπέντε Παιδαγωγοί, σ.275). Πρόκειται για θεμελιακές αρχές που δημιουργήθηκαν στο πλαίσιο μιας πρακτικής και σε καμιά περίπτωση δεν πρόκειται για μια θεωρία της παιδείας εμπλουτισμένη με μια επιστημονική ψυχολογία του παιδιού. Η φυσιογνωμία του σχολείου που καθορίζουν οι θεμελιακές αρχές της παιδαγωγική Freinet είναι ένα σχολείο εργασίας, λαϊκό και ανοιχτό στην κοινωνία.(Καρακατσάνη, Νικολακοπούλου, Ο Célestin Freinet και η Κριτική Παιδαγωγική. "Εργαλεία για την κοινωνικοποίηση και την πολιτική χειραφέτηση του μαθητή") .
Bασικές αρχές της Παιδαγωγικής Freinet
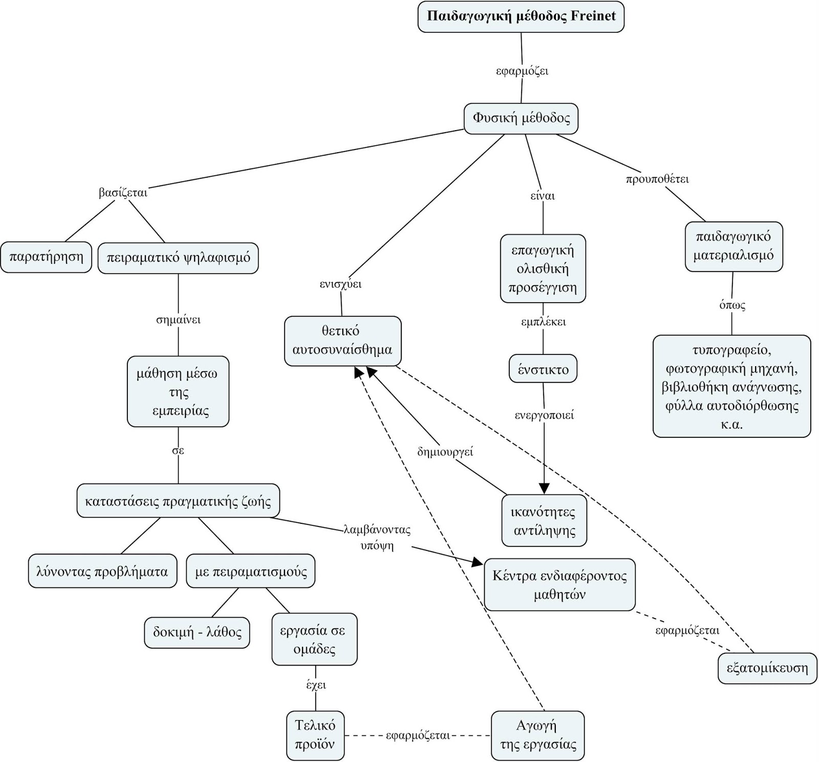
Οι Schlemminger και Οppl αναφέρουν 5 βασικές αρχές στις οποίες πρέπει να βασίζεται η μάθηση σύμφωνα με τους Freinet:
Α. Συνεργατική μάθηση: Η μάθηση επιτυγχάνεται σε ένα συνεργατικό πλαίσιο μέσα από τις διαδράσεις μεταξύ των μαθητών και με τον εκπαιδευτικό.
Β. Πειραματικός "ψηλαφισμός": Οι μαθητές μαθαίνουν εμπειρικά αναζητώντας λύσεις σε προβλήματα της καθημερινής ζωής με πειραματισμούς και δοκιμές-λάθη.
Γ. Κέντρα ενδιαφέροντος: Προϋπόθεση της μάθησης είναι το ενδιαφέρον και η περιέργεια των μαθητών. Οι μαθητές επιλέγουν το θέμα και τον τρόπο που θα το πραγματευτούν.
Δ. Φυσική μέθοδος: Είναι επαγωγική ολισθική προσέγγιση που βασίζεται στην παρατήρηση και τον πειραματικό ψηλαφισμό. Οι μαθητές μαθαίνουν εμπλεκόμενοι σε καταστάσεις της πραγματικής ζωής που σχετίζονται με τη φύση αλλά και τον πολιτικό και κοινωνικό βίο.
Ε. Αγωγή της Εργασίας: Η μάθηση βασίζεται στην πρακτική δουλειά και όχι στη θεωρία. Οι μαθητές μαθαίνουν φτιάχνοντας χρήσιμα τελικά προϊόντα ή προσφέροντας χρήσιμες υπηρεσίες στους άλλους. Η έννοια της εργασίας συμπεριλαμβάνει τη διανοητική και τη χειρωνακτική εργασία που δεν μπορούν να διαχωριστούν.
Άλλες βασικές αρχές που προσθέτουμε με βάση τη βιβλιογραφία: ![]() |
| Η Φυσική Μέθοδος (Β.Ζαγγογιάννη, Αικ.Μαυρομμάτη) |
![]() |
| Αγωγή της εργασίας (Β.Ζαγγογιάννη, Αικ.Μαυρομμάτη) |
Αυτορρύθμιση: Η έννοια της αυτορρύθμισης συνδέεται με την εξατομίκευση της μαθησιακής διαδικασίας που σημαίνει ότι σε ατομικό επίπεδο ο καθένας προοδεύει σε σχέση με τις ανάγκες του και τους ρυθμούς του (τεχνικές: ατομικά πλάνα εργασίας, αυτοαξιολόγηση με φύλλα αυτοδιόρθωσης) αλλά κυρίως με την συνεταιριστική-κοινοτική λειτουργία του συνόλου της τάξης όπου με την τεχνική του συμβουλίου της τάξης οι μαθητές αποφασίζουν, οργανώνονται και αυτοαξιολογούνται.
Συνεταιριστική-κοινοτική οργάνωση του σχολείου: θεσμοί στην οργάνωση-διοίκηση ενός σχολείου παιδαγωγικής Freinet που προωθούν τη διαβούλευση και την ανταλλαγή απόψεων κι επιτρέπουν καθημερινά στους μαθητές να ασκούνται στην πολιτειότητα.
Συνεταιριστική-κοινοτική οργάνωση του σχολείου: θεσμοί στην οργάνωση-διοίκηση ενός σχολείου παιδαγωγικής Freinet που προωθούν τη διαβούλευση και την ανταλλαγή απόψεων κι επιτρέπουν καθημερινά στους μαθητές να ασκούνται στην πολιτειότητα.


Δεν υπάρχουν σχόλια:
Δημοσίευση σχολίου